首页
学校概况
校园动态
招生信息
专业设置
成考政策
成考问答
校园风光
网上报名
联系我们
当前位置:
首页
>
华中农业大学
>
成考政策
成考政策
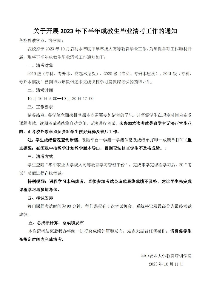
华中农业大学成人教育-关于开展 2023 年下半年成教生毕业清考工作的通知
时间:2023-10-11 点击数:1748
上一篇:
华中农业大学2023年成人教育免试入学人员资格校级审核情况的公示
下一篇:
华中农业大学成教毕业考核(论文)结构及格式规范标准
QQ咨询:
6381939
招生信息
专业设置
成考政策
网上报名
推荐信息
更多>>
华中农业大学成人学士学位论文-我校关于开展2025年上半年成人学士学位论文相关工作的通知
华中农业大学成人教育-关于我校2025级成人高等教育放弃入学资格学生的公示
华中农业大学关于开展2024年下半年成人学士学位论文相关工作的通知
中华人民共和国学位法
华中农业大学关于成教、自考招生宣传的严正声明
华中农业大学关于做好2024年上半年成人高等教育、自学考试学士学位申请工作的通知
华中农业大学成教毕业考核(论文)结构及格式规范标准
华中农业大学成人教育-关于开展 2023 年下半年成教生毕业清考工作的通知
华中农业大学2023年成人教育免试入学人员资格校级审核情况的公示
华中农业大学成教生考试安排-关于开展2022年秋季学期成教生课程考试的通知
在线咨询
报名热线
18986104488
网上报名
微信咨询
扫一扫